绿色药业出口:浓缩异形片、浓缩丸、颗粒剂、饮片和中医药器具等
繁体中文
加入收藏 |
用户登陆 |
用户注册
首页
健康
医疗
学术
教育
科技
贸易
针灸临床
中医临床
医疗资讯
我要投稿
医疗资讯
中医百问
中药应用
成药简介
传统医药
中国中医院信息
国际中医诊所信息
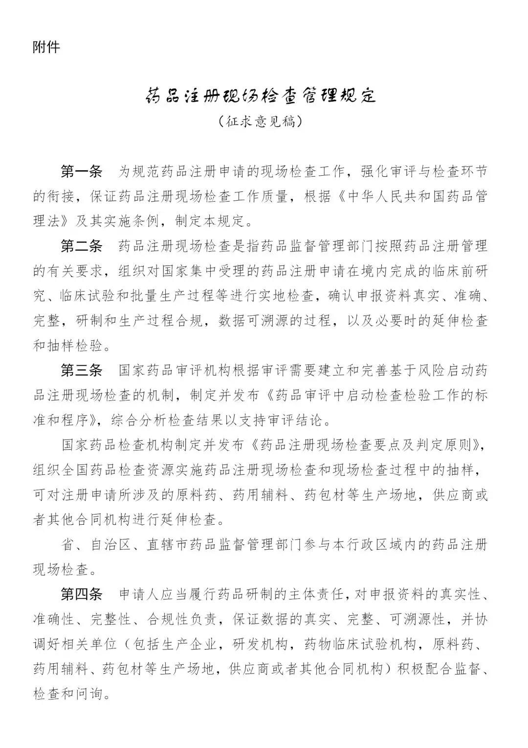
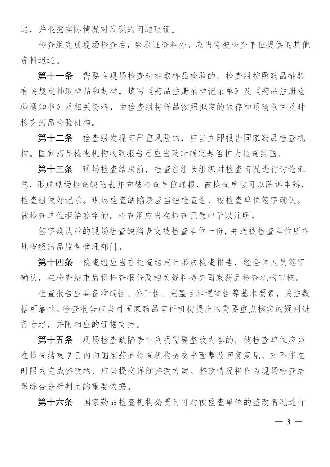
药品注册现场检查管理规定(征求意见稿)发布
来源: 中国医药物资协会
2019-05-20
[医疗] [医疗资讯]
国家药监局组织起草了《药品注册现场检查管理规定(征求意见稿)》,现向社会公开征求意见。要求2019年6月3日前将有关意见以电子邮件形式反馈至国家药监局药品注册司。
相关文件:
来源:国家药监局
上一篇:
李克强:深入实施健康中国战略,发挥好中医药防病治病独特优势
下一篇:
俄鞑靼斯坦卫生代表团访问四川中医药局
相关资讯
癌症的中医治疗方法(附:白血病)
国家中医药管理局发布中医药宣传片——《我们的中医药》
岳美中:谈谈民间验方的整理研究
两部门发文:要依法保障医务人员合法权益
用户登陆
自动登陆
忘记密码?
新闻联播
世界传统医药新闻联播154期
更多
名医论坛
从精关不利论治早泄思路探讨
基于“木郁达之”探析勃起功能障碍辨治思路
国医大师贺普仁运用“原穴治神”论治顽固性失眠的经验
国医大师张震教授运用角药治疗抑郁症经验拾萃
【名医名方】:扶正抗敏汤
更多
国际论坛
以中医药传承创新助力健康中国建设
如何培养中医药高层次人才?吴焕淦:恪守医道之“正”兼具开拓融合之“新”
推动传统中药原理从“复杂暗盒”到“清晰透明”
《天回医简》对消渴的辨治蕴含六经辨证思想
张伯礼:传统医药非遗的保护与焕新是我们的时代课题
更多
学会动态
2024年世界传统医药论坛-李文忠海外中医传播杰出贡献奖 获奖人员公示
中国民族医药学会第四届理事会二次会议召开
2023中医针灸特色技法国际培训会在汉举办
第五届国际健康智库论坛成功举办
挑战生命长度 中医药抗衰老研究取得重大进展
更多
传统医药动态
遇见新西兰——浙江中医学子参加毛利文化交流会
从“宝藏茶饮”到养生夜市,中医药掌握了什么“出圈密码”?
《医门法律》: 辨析医之过 涵养医之德
让更多年轻人体验中医药文化魅力
中医针灸在塞舌尔掀起热潮
更多
最受关注疾病
心血管
糖尿病
颈椎病
肥胖
便秘
神经衰弱
过敏
湿疹
不孕不育
癌症
疼痛
更年期
扫一扫即可下载客户端APP
关于我们
联系我们
欢迎投稿
意见反馈
网站地图
友情链接
网站声明
广告服务
地图导航
健康
医疗
学术
教育
科技
贸易
针灸临床
中医临床
其它
会展