绿色药业出口:浓缩异形片、浓缩丸、颗粒剂、饮片和中医药器具等
医疗资讯 我要投稿
2018年度国家科学技术奖揭晓,这5个中医药相关项目获奖!
来源:中国中医 2019-01-09 [医疗] [医疗资讯]
1月8日上午,中共中央、国务院在北京隆重举行国家科学技术奖励大会。习近平、李克强、王沪宁、韩正等党和国家领导人出席会议活动。哈尔滨工业大学刘永坦院士、中国人民解放军陆军工程大学钱七虎院士获2018年度国家最高科学技术奖。

2018年国家科学技术奖共评出285个项目(人选)。其中,国家自然科学奖38项,国家技术发明奖67项,国家科学技术进步奖173项。

 

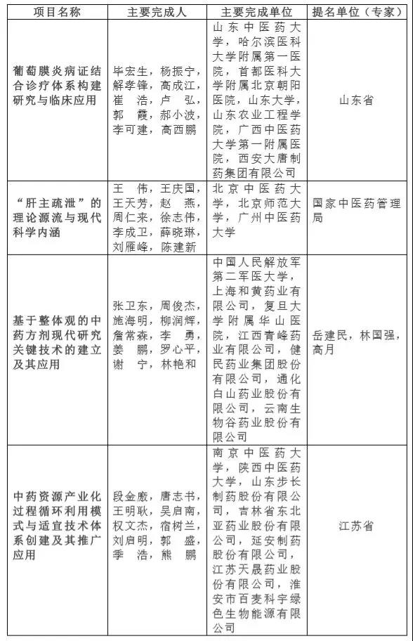
其中,1个中医药项目获得国家技术发明奖二等奖,4个中医药相关项目获得国家科学技术进步奖二等奖。

 

都是哪些项目?快来看看吧!

 

国家技术发明奖二等奖

 

国家科学技术进步奖二等奖

祝贺!

 

内容来源:新华社、科技日报官方微信

扫一扫即可下载客户端APP