绿色药业出口:浓缩异形片、浓缩丸、颗粒剂、饮片和中医药器具等
繁体中文
加入收藏 |
用户登陆 |
用户注册
首页
健康
医疗
学术
教育
科技
贸易
针灸临床
中医临床
国际论坛
我要投稿
新闻播报
名医论坛
国际论坛
学会动态
传统医药动态
底部页面
中西医学发展历史比较
来源:中国中医药网
2019-05-21
[其它] [国际论坛]
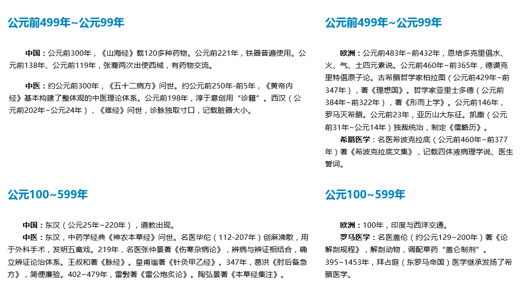
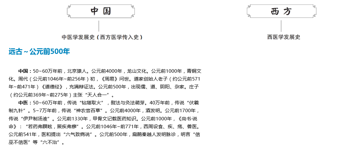
中医是起源、形成、发展于中国的具有整体观念、辨证论治等特点的医学。西医是起源、形成于西方欧洲国家,发展于欧美等地区的具有还原论、辨病治疗等特点的医学。历经数千年发展,中西医各有所长。 今年是毛泽东同志关于西医学习中医批示六十周年,中西医并重,中医学与西医学优势互补,相辅相成,已成为一种趋势。本专题从历史角度对中西医学进行简要比较,旨在进一步厘清中西医学的发展脉络,促进中西医学融合发展,为人类健康作出贡献。
上一篇:
学中医最后倾家荡产,绝对不是什么光荣的事情
下一篇:
全心全意改善患者就诊感受
相关资讯
创建新中医,中医唯一的生机!
让中医药走向世界
针灸医学中的优化原理
建立全新的科学体系是中医的唯一出路!
用户登陆
自动登陆
忘记密码?
新闻联播
世界传统医药新闻联播154期
更多
名医论坛
【名医名方】:扶正抗敏汤
【名医名方】:扶正解毒汤
过敏性鼻炎国医大师临床效方~脱敏止嚏汤
国医大师卢芳,治疗甲状腺功能亢进(甲亢)经验
国医大师"痛风"良方,还不知道的快收藏:关键在虎杖,剧痛1天尝!
更多
国际论坛
如何培养中医药高层次人才?吴焕淦:恪守医道之“正”兼具开拓融合之“新”
推动传统中药原理从“复杂暗盒”到“清晰透明”
《天回医简》对消渴的辨治蕴含六经辨证思想
张伯礼:传统医药非遗的保护与焕新是我们的时代课题
中国工程院院士、国医大师王琦:释放中医中药新活力
更多
学会动态
2024年世界传统医药论坛-李文忠海外中医传播杰出贡献奖 获奖人员公示
中国民族医药学会第四届理事会二次会议召开
2023中医针灸特色技法国际培训会在汉举办
第五届国际健康智库论坛成功举办
挑战生命长度 中医药抗衰老研究取得重大进展
更多
传统医药动态
遇见新西兰——浙江中医学子参加毛利文化交流会
从“宝藏茶饮”到养生夜市,中医药掌握了什么“出圈密码”?
《医门法律》: 辨析医之过 涵养医之德
让更多年轻人体验中医药文化魅力
中医针灸在塞舌尔掀起热潮
更多
最受关注疾病
心血管
糖尿病
颈椎病
肥胖
便秘
神经衰弱
过敏
湿疹
不孕不育
癌症
疼痛
更年期
扫一扫即可下载客户端APP
关于我们
联系我们
欢迎投稿
意见反馈
网站地图
友情链接
网站声明
广告服务
地图导航
健康
医疗
学术
教育
科技
贸易
针灸临床
中医临床
其它
会展