我要投稿
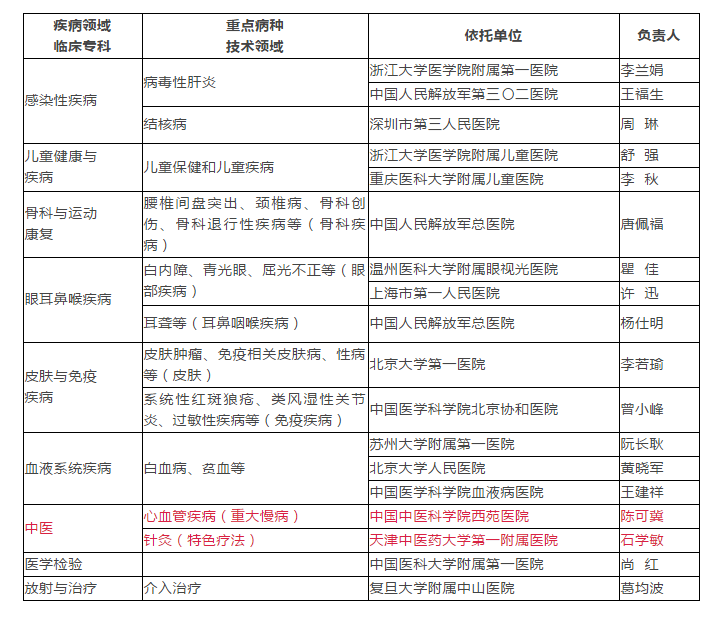
入选单位如下:

据悉,自2012年以来,国家临床医学研究中心的建设工作开展,经6年多探索实践,此前已分三批在心血管疾病、神经系统疾病、慢性肾病、恶性肿瘤、呼吸系统疾病、代谢性疾病、精神心理疾病、妇产疾病、消化系统疾病、老年疾病、口腔疾病等11个疾病领域建设了32个国家临床医学研究中心。
按照《国家临床医学研究中心五年(2017-2021年)发展规划》的规划布局,疾病领域/临床专科以重点病种/技术领域划分,每个医疗机构在一个疾病领域/临床专科中只能申报一个重点病种/技术领域;同一个大学隶属的多个医疗机构在同一疾病领域/临床专科只能有一个机构申报;根据国家临床医学研究中心区域布局安排,每一个重点病种/技术领域在同一省级行政区域只建一家中心。