我要投稿
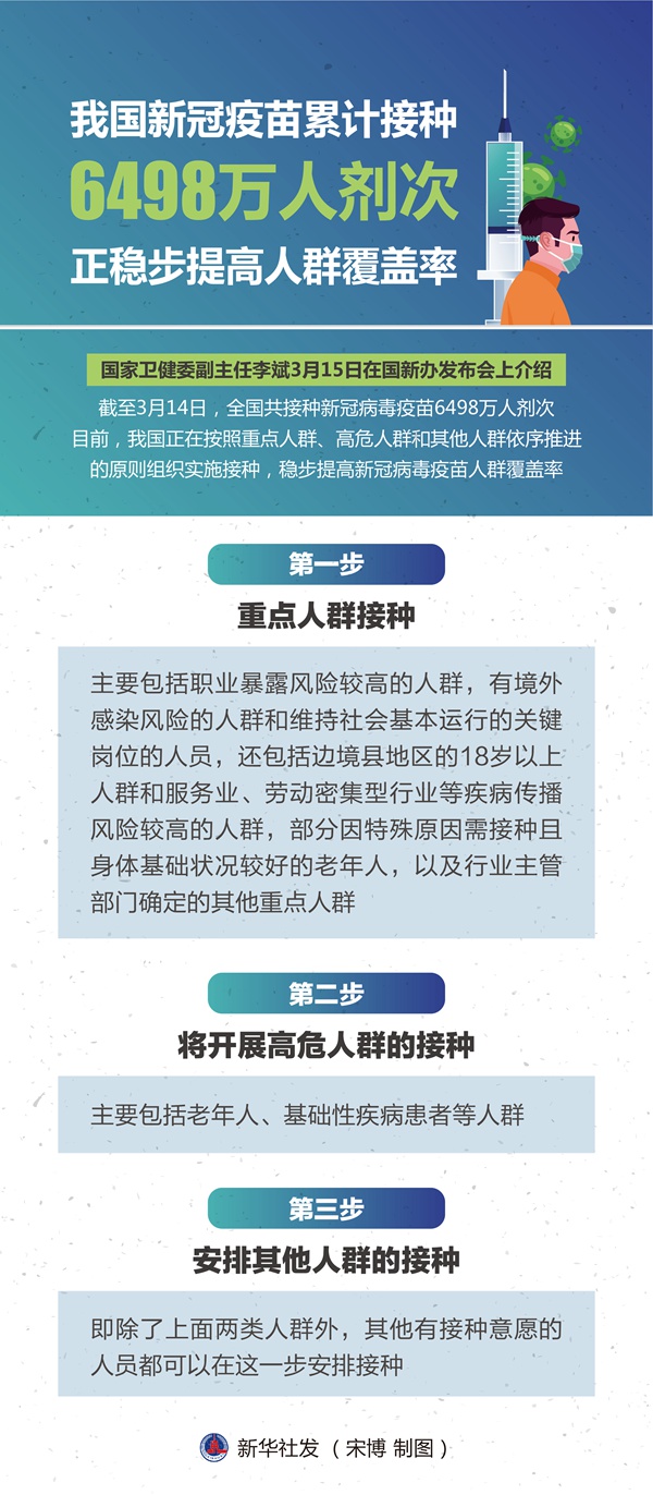
第一步是重点人群接种,主要包括职业暴露风险较高的人群,有境外感染风险的人群和维持社会基本运行的关键岗位的人员,还包括边境县地区的18岁以上人群和服务业、劳动密集型行业等疾病传播风险较高的人群,部分因特殊原因需接种且身体基础状况较好的老年人,以及行业主管部门确定的其他重点人群。目前,重点人群的接种工作正在有序开展。
第二步将开展高危人群的接种,主要包括老年人、基础性疾病患者等人群。由于目前临床试验关于这类人群保护效力的数据还不充足,因此这类人群接种工作需要根据疫苗研发进度来安排,临床试验获得足够的安全性、有效性数据后,将及时开展相关人群的大规模接种。
第三步则是安排其他人群的接种,即除了上面两类人群外,其他有接种意愿的人员都可以在这一步安排接种。
国家卫健委疾控局局长常继乐提示,当前各地的接种工作以目标人群为主,主要依托所在单位组织集中接种。如果个别目标人群因为个人原因没能参与集中接种,可就近到所在地的接种单位进行补种,但要提前与接种单位联系或个人根据当地卫生行政部门、疾控机构或接种单位要求提前预约。
李斌表示,在疫苗流通和使用安全管理方面,国家建立了全国疫苗电子追溯协同平台,做到疫苗全程可追溯,疫苗来源可查、去向可追。在强化异常反应救治保障方面,已组织二级以上综合医院对口负责接种点的医疗救治保障工作,派出有经验的急诊急救人员携带必要的医疗设备、药品等驻点保障。畅通转诊渠道,建立救治绿色通道,全力组织救治。(记者沐铁城、王琳琳、彭韵佳)
