绿色药业出口:浓缩异形片、浓缩丸、颗粒剂、饮片和中医药器具等
中国中医药教育资讯 我要投稿
浙江中医药大学2023年牵头承担国家级重点重大项目数创新高
来源:浙江中医药大学 2024-01-06 [教育] [中国中医药教育资讯]
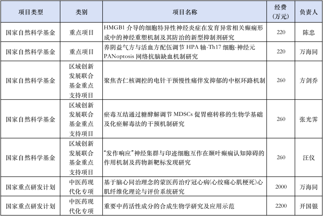
2023年,学校全面推进科技创新,牵头承担7项国家重点研发计划、国自然重点项目、国自然区创重点项目等国家级重点重大项目,数量再创新高。

 

学校坚持开展有组织科研,以“面向世界科技前沿、面向经济主战场、面向国家重大需求、面向人民生命健康”为导向,围绕国家战略需求开展科技攻关,加快目标导向的基础研究重大突破,提升我校服务区域高质量发展的科技能力。

2024年,学校将继续以服务国家战略需求作为最高追求、根本目标,以创建一流中医药大学为契机,早谋划、早启动,积极开展项目申报辅导,强化项目过程管理、加快科技成果转化,着力提升我校的科研攻关能力和科技创新能力。

扫一扫即可下载客户端APP